重庆两江新区招投标(政府采购)工作领导小组
关于印发《两江新区政府投资建设工程计价条款》的通知
各直属企业,各街道办事处,委机关各部门,各驻区机构,各直属事业单位:
为规范两江新区政府投资工程建设活动、合理控制工程投资、有效提高财政资金使用效率,根据国家、市级有关法律法规,结合两江新区实际,本着科学、合理的原则按不同项目类别拟定本计价条款。
一、根据工程实施方式分别拟定《工程量清单公开招标、竞争比选工程计价条款》(附件1)、《下浮率公开招标、竞争比选或直发包工程计价条款》(附件2)。
二、根据水、电、讯特殊行业分别拟定《给水工程计价条款》(详附件3)、《电力工程计价条款》(详附件4)、《通讯迁改工程计价条款》(详附件5)。
三、鉴于水利、河运、轨道、公路、铁路、民航等专业工程较少,暂按国家及重庆市现行的计价标准执行,如采用下浮率公开招标、竞争比选或直发包的,其下浮率一事一议。上述专业工程待形成可借鉴的成果后再行补充确定下浮率。
四、公开招标或竞争比选流标的工程,按法定程序或经审批同意直发包的工程,原则上执行《下浮率公开招标、竞争比选或直发包工程计价条款》。
五、招投标领导小组成员单位对本计价条款的执行情况组织定期或不定期抽查。
六、不适用本计价条款的项目应报管委会一事一议。
七、本条款自印发之日起执行,原《两江新区政府投资项目应急工程限价的计价原则》(2014年版)同时废止。
附件: 1.工程量清单公开招标、竞争比选工程计价条款
2.下浮率公开招标、竞争比选或直发包工程计价条款
3.给水工程计价条款
4.电力工程计价条款
5.通讯迁改工程计价条款
附件1
两江新区政府投资建设工程计价条款(工程量清单公开招标、竞争比选工程计价条款)
一、适用范围
采用工程量清单公开招标或竞争比选的房屋建筑和市政基础设施工程。
二、计价规范
(一)执行《建设工程工程量清单计价规范》(GB50500-2013)
(二)执行《重庆市建设工程工程量清单计价规则》(CQJJGZ- 2013)
(三)执行《重庆市建设工程工程量计算规则》(CQJLGZ-2013)
三、执行定额
(一)采用2018年颁布的《重庆市房屋建筑与装饰工程计价定额》、《重庆市仿古建筑工程计价定额》、《重庆市通用安装工程计价定额》、《重庆市市政工程计价定额》、《重庆市园林绿化工程计价定额》、《重庆市构筑物工程计价定额》、《重庆市爆破工程计价定额》、《重庆市房屋修缮工程计价定额》、《重庆市绿色建筑工程计价定额》、《重庆市装配式建筑工程计价定额》、《重庆市建设工程费用定额》、《重庆市建设工程施工机械台班定额》、《重庆市建设工程施工仪器仪表台班定额》、《重庆市建设工程混凝土及砂浆配合比表》等相关配套文件。
(二)上述计价定额缺项时,可编制补充定额。补充定额的消耗量应借用相关行业定额或现场实测,人工、材料、机械基价执行前述(一)条所列定额的基价,如相关材料、机械无对应基价,按市场价的70%进入基价并取费率。
四、人工、材料价格
人工单价按开工前近期造价信息公布价确定。材料价格参照开工前近期造价信息中的信息价结合市场行情确定(含采购保管等费用)后作为结算价。
材料价差调整(原则对合同工期超过一年的项目进行调差,建设单位或代建单位可结合项目实际情况自行确定调差工期):调差范围仅针对分部分项工程j量清单中的永久结构工程,调差材料包括钢材、商品砼、预拌砂浆、沥青砼、水稳层、水泥、砂、石子,其余材料原则不调整价差。
五、全费用综合包干单价
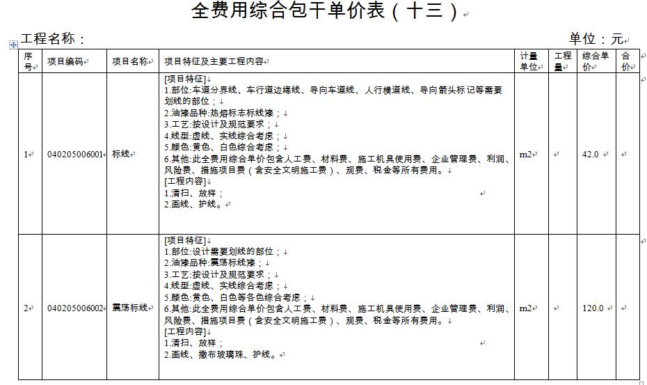
鉴于部分清单子目定额组价与市场行情差异较大,按市场行情对平基土石方、抛石挤淤、旋挖桩等执行全费用综合包干单价(详《全费用综合包干单价表》)。该单价已包括人工费、材料费、施工机具使用费、企业管理费、利润、风险费、措施项目费(含安全文明施工费)、规费、税金等所有费用。
采用工程量清单公开招标、竞争比选的工程,其全费用综合包干单价子目参与招投标竞争。
全费用综合包干单价执行范围包括但不限于《全费用综合包干单价表》所含清单子目,原则上《全费用综合包干单价表》表中单价不宜更改,如遇特殊情况,建设单位可根据实际情况及市场行情适当调整,同时报管委会相关部门备案。
附表:全费用综合包干单价表(表1—14)
附件2
两江新区政府投资建设工程计价条款(下浮率公开招标、竞争比选或直发包工程计价条款)
一、适用范围
采用下浮率公开招标、竞争比选或直发包的房屋建筑和市政基础设施工程。
二、计价规范
(一)执行《建设工程工程量清单计价规范》(GB50500-2013)
(二)执行《重庆市建设工程工程量清单计价规则》(CQJJGZ- 2013)
(三)执行《重庆市建设工程工程量计算规则》(CQJLGZ-2013)
三、执行定额
(一)采用2018年颁布的《重庆市房屋建筑与装饰工程计价定额》、《重庆市仿古建筑工程计价定额》、《重庆市通用安装工程计价定额》、《重庆市市政工程计价定额》、《重庆市园林绿化工程计价定额》、《重庆市构筑物工程计价定额》、《重庆市爆破工程计价定额》、《重庆市房屋修缮工程计价定额》、《重庆市绿色建筑工程计价定额》、《重庆市装配式建筑工程计价定额》、《重庆市建设工程费用定额》、《重庆市建设工程施工机械台班定额》、《重庆市建设工程施工仪器仪表台班定额》、《重庆市建设工程混凝土及砂浆配合比表》等相关配套文件。
(二)上述计价定额缺项时,可编制补充定额。补充定额的消耗量应借用相关行业定额或现场实测,人工、材料、机械基价执行前述(一)条所列定额的基价,如相关材料、机械无对应基价,按市场价的70%进入基价并取费率。
四、人工、材料价格
人工单价按开工前近期造价信息公布价确定。材料价格参照开工前近期造价信息中的信息价结合市场行情确定(含采购保管等费用)后作为结算价。
材料价差调整(原则对合同工期超过一年的项目进行调差,建设单位或代建单位可结合项目实际情况自行确定调差工期):调差范围仅针对分部分项工程量清单中的永久结构工程,调差材料包括钢材、商品砼、预拌砂浆、沥青砼、水稳层、水泥、砂、石子,其余材料原则不调整价差。
五、工程下浮比例
(一)400万元及以上的建设工程,原则上应根据工程类别执行不低于如下值的下浮比例(其中人工价差、材料价差、机械价差、未计价材料、按实计取费用、安全文明施工费、规费、税金不下浮):人工(机械)土石方10%;建筑(市政)工程10%;安装工程20%;仿古建筑5%;装饰(幕墙)工程15%;园林绿化工程5%。围墙、构筑物按“建筑(市政)工程”下浮率执行。
(二)30-400万元的建设工程,原则上参照400万元及以上建设工程的下浮比例确定。
(三)30万元以下的建设工程按建设单位内部管理制度自行确定下浮比例。
六、全费用综合包干单价
鉴于部分清单子目定额组价与市场行情差异较大,按市场行情对平基土石方、抛石挤淤、旋挖桩等执行全费用综合包干单价(详《全费用综合包干单价表》)。该单价已包括人工费、材料费、施工机具使用费、企业管理费、利润、风险费、措施项目费(含安全文明施工费)、规费、税金等所有费用。
采用下浮率公开招标、竞争比选或直发包的工程,其全费用综合包干单价子目不参与下浮。
全费用综合包干单价执行范围包括但不限于《全费用综合包干单价表》所含清单子目,原则上《全费用综合包干单价表》表中单价不宜更改,如遇特殊情况,建设单位可根据实际情况及市场行情适当调整,同时报管委会相关部门备案。
附表:全费用综合包干单价表(表1—14)
附件3
两江新区政府投资建设工程计价条款(给水工程计价条款)
一、适用范围
由产权单位实施的迁建、改建、扩建、新建等给水设施建设项目。
二、执行定额及取费
按重庆市建委颁发的现行定额及其配套文件执行。
三、工程计量
(一)项目法人单位严格按定额规则并结合设计文件计量,给水产权单位结合给水设施建设项目的实际情况,严格按设计规范要求一次性完成施工图设计和施工图审查,保证设计深度能满足准确计量和施工要求,严禁边审核工程造价边补充设计施工图的现象(包括但不限于基础、管沟、管道敷设开挖导致的道路、绿化破坏及恢复等做法设计)。
(二)土石比的确定
槽坑开挖有地勘报告的按地勘报告结论执行,无地勘报告的按主体工程土石比执行,二者均无的按土:软石:较硬岩=5:3:2 执行。
(三)开挖方式
按实际开挖方式计取,如新建工程中人工开挖方式超过40%,则应提供相应依据。
四、人工、材料及设备费计取
(一)人工费
按重庆造价管理站主办的《重庆工程造价信息》当季的人工工日单价执行。
(二)材料及设备费
地材按《重庆市工程造价信息》(重庆造价总站主办)公布价执行,主要材料、设备按产权单位12个月内最新招标采购价执行,但必须由给水产权单位提供招标文件、中标通知书以及采购合同,如既无信息价又无产权单位提供招标采购价的,按当期市场询价执行。
执行招标采购价的材料及设备的综合差率(含采管费)分别按不含税材料、设备价的7.5%、1%计算,执行信息价和市场价的材料及设备则不再计取。
五、其他
(一)措施费:预算审核金额在100万元以下的项目,技术措施费(指材料设备多次转运费及定额之外的不可预见费用)按建安造价的7%计取;预算审核金额在100万元(含100万元)以上的项目,如无技术措施方案,预算时按7万元暂列,结算时按技术措施方案及现场签证据实计取。
(二)设计费计价:参照《国家计委、建设部关于发布〈工程勘察设计收费管理规定〉的通知》(计价格〔2002〕10 号)规定八折计取。
(三)监理费计价:参照《国家发展改革委、建设部关于印发〈建设工程监理与相关服务收费管理规定〉的通知》(发改价格〔2007〕670号)规定八折计取。
(四)开口接水水量损失费:开口接水水量损失费按渝价【2000】800号相关规定执行,水损费=开口主管道小时流速×主管道截面积×2小时×水价,开口主管道小时流速无论管径大小,一律平均按1.5米/秒计算,对只是在原有阀门外接管的工程(不锯管),不计算水损费。
附件4
两江新区政府投资建设工程计价条款(电力工程计价条款)
一、适用范围
由电力产权单位实施的迁建、改建、扩建、新建等电力设施建设项目。
二、执行定额及取费
10KV及其以下的工程按重庆市建委颁发的建设工程定额及其配套文件执行;10KV以上的工程按国家能源局颁发的电力工程定额及其配套文件执行。
三、工程计量
(一)项目法人单位严格按定额规则和设计文件计量,电力产权单位结合电力设施建设项目的实际情况,严格按设计规范要求一次性完成施工图设计和施工图审查,保证设计深度能满足准确计量和施工要求,严禁边审核工程造价边补充设计施工图的现象(包括但不限于基础、管沟、管道敷设开挖导致的道路、绿化破坏及恢复、拆除及利旧等做法设计)。
(二)土石比的确定
槽坑开挖有地勘报告的按地勘报告执行,无地勘报告的参照主体工程土石比执行,二者均无的按土:软石=5:5执行。
(三)开挖方式
按实际开挖方式计取,如新建工程中人工开挖方式超过40%,则应提供相应依据。
四、人工、材料及设备费计取
(一)人工费
10KV及其以下工程人工费调整,按重庆造价管理站主办的《重庆工程造价信息》当季的人工工日单价执行;10KV以上工程人工费调整,执行电力工程造价与定额管理总站颁发的现行配套文件。
(二)材料及设备费
按《重庆工程造价信息》(重庆造价总站主办)公布价(网员价除外)执行,安装未计价材料下浮6%,其中:(1)中压交联电缆YJV-10KV-3*400 mm²的价格按同期造价信息中YJV-10KV-3*300 mm²的价格乘以系数1.3后下浮6%计取;(2)阻燃、带铠分别计取1.05、1.06的系数;(3)电缆中间头、电缆终端头参照20KV及以下配电网工程设备材料价格当期信息价下浮6%,如与市场行情偏离大,则执行市场价。
造价信息缺项的材料、设备,按产权单位近6个月采购价执行,必须由产权单位提供招标文件、中标通知书以及采购合同(产权单位对其提供资料的真实性、合法性、完整性负责)。如无信息价或产权单位未提供上述佐证资料的材料、设备,按市场价执行。已实施项目或已完工项目需提供项目采购价。
执行信息价和市场价的材料及设备不再计取采管费,执行采购价的材料及设备其采管费分别按不含税价的2%、0.8%计算。
五、电力电缆试验种类及计取原则
(一)交流耐压试验
10KV及以下配电工程中,交流耐压试验重庆建委现行定额缺项,预算评审借用《20KV及以下配电网工程预算定额》(国家能源局颁布)中交流耐压试验的人工、材料、机械的耗量,采用重庆建委现行定额体系编制补充定额,按“回路”为单位计算。结算时根据试验报告按实计量。
(二)电缆震荡波试验(局放实验)
迁改工程中涉及的电缆震荡波试验根据国网重庆市电力公司江北分公司相关说明,预算评审暂借用《20KV及以下配电网工程预算定额》(国家能源颁布)中局放试验的人工、材料、机械的耗量,采用重庆建委现行定额体系编制补充定额,按回路为单位计算,以暂列金计入预算。如结算时已有针对电缆震荡波试验新定额、新法规及新收费标准,取低值计算,且结算时必须提供相应调试报告。
六、其他
(一)改迁工程(架空线除外)中,电缆识别三根以下不计取电缆识别费,如超出三根,超出部分按每根不超过4000元计取,工程量按实际迁改回路计量,不再计取地下管线探测费。最终以审计部门的结算金额为准。
(二)设计费计价:参照《国家计委、建设部关于发布〈工程勘察设计收费管理规定〉的通知》(计价格〔2002〕10号)规定八折计取。
(三)监理费计价:参照《国家发展改革委、建设部关于印发〈建设工程监理与相关服务收费管理规定〉的通知》(发改价格〔2007〕670号)规定八折计取。
(四)所有迁改项目在预算阶段暂未考虑电缆及主要设备回收,由建设单位和实施单位另行协商。
附件5
两江新区政府投资建设工程计价条款(通讯迁改工程计价条款)
一、适用范围
由产权单位实施的迁建、改建、扩建等通讯迁改建设项目。
二、执行定额及取费
按中华人民共和国工业和信息化部颁发的现行定额及其配套文件执行。
三、工程计量
(一)项目法人单位严格按定额规则和设计文件计量,通讯设施产权单位结合通讯设施建设项目的实际情况,严格按设计规范要求一次性完成施工图设计和施工图审查,保证设计深度能满足准确计量和施工要求,严禁边审核工程造价边补充设计施工图的现象(包括但不限于基础、管沟、管道敷设开挖导致的道路、绿化破坏及恢复等做法设计)。
当移动、联通、电信、广电等建设项目的管网可共建共用时,由主体工程项目业主牵头产权单位共商设计,整合资源、提高投资效益。
(二)土石比的确定
槽坑开挖有地勘报告的按地勘报告执行,无地勘报告的参照主体工程土石比执行,二者均无的按土:软石=5:5执行。
四、人工、材料及设备费计取
(一)人工费。按中华人民共和国工业和信息化部颁发的定额配套文件执行。
(二)材料及设备费。材料及设备单价按重庆造价管理站主办的《重庆工程造价信息》当期主城区信息价(不含税价)执行,信息价缺项的材料及设备按市场价执行。
五、其他
特殊措施费按通讯设施产权单位与主体项目法人单位共同确定的施工方案计算。

















相关文章